Manuel TC4N
1 INTRODUCTION
Nous vous remercions d'avoir choisi cet équipement pour contrôler l'accès de votre copieur ou pour gérer vos cartes magnétiques privatives.
Le Cartadis TC4N supporte trois modes de fonctionnement qui permettent d'utiliser des cartes magnétiques Cartadis dans trois types d'utilisation :
- utilisation en contrôle d'accès pour photocopieur,
- utilisation en mode "clavier" débit manuel d'un montant,
- utilisation en mode "timer" contrôle du temps de fonctionnement d'un équipement quelconque.
Le choix du mode de fonctionnement s'effectue par l'intermédiaire du paramètre "mode" accessible depuis le menu d'administration. Par défaut, le système Cartadis TC4N est livré en mode "photocopieur" (voir page 42).
L'initialisation de ces cartes magnétiques sera faite par le responsable du copieur sur ce même appareil ou bien elles seront vendues par le distributeur/rechargeur de cartes Cartadis DRC4. Le choix des informations programmées sur la carte au moment de son enregistrement déterminera le mode d'utilisation de celle-ci et permettra de s'adapter à toutes les organisations d'entreprise (voir le chapitre 3.3. Exemples d'utilisation).
Plusieurs Cartadis TC4N sont par défaut incompatibles, c'est-à-dire que les cartes créées sur un appareil ne peuvent pas être utilisées sur un autre. Une procédure de mise en compatibilité est possible, dans ce cas, une même carte magnétique est utilisable sur plusieurs appareils.
Toutes les fonctions d'administration sont accessibles par l'intermédiaire de menus clairs, en français. Une imprimante optionnelle permet d'obtenir une trace papier des informations présentes dans la mémoire du Cartadis TC4N.
2 GLOSSAIRE
ADMINISTRATEUR : C'est le propriétaire de la carte "Administration", il a accès à toutes les fonctions du Cartadis TC4N, y compris les fonctions d'enregistrement de cartes.
CODE D'ACCES : C'est un code composé de quatre chiffres, il est demandé aux possesseurs de cartes utilisateurs dans le cas où elles ont été enregistrées avec un code de protection.
COMPTE : C'est une zone de la mémoire du TC4N qui contient le nombre de copies faites par le ou les utilisateurs d'une carte avec numéro de compte. La mémoire du TC4N possède 9999 comptes, chacun d'eux peut mémoriser un nombre composé au maximum de 7 chiffres. Le nombre de comptes est réduit de 9999 à 4999 dans le cas de l'utilisation de la fonction révaluation automatique.
DEPARTEMENT : C'est une zone de la mémoire du TC4N qui contient le nombre de copies faites par le ou les utilisateurs d'une carte avec numéro de département. La mémoire du TC4N possède 99 départements, chacun d'eux peut mémoriser un nombre composé au maximum de 7 chiffres.
N° DE GROUPE : Chaque TC4N possède trois numéros de groupe. Toutes les cartes utilisateurs ont également un numéro de groupe encodé sur leur piste magnétique. Une carte utilisateur est acceptée par un TC4N uniquement si son numéro de groupe est égal à l'un des trois numéros du TC4N. Pour modifier un numéro de groupe voir page 39. En cas de nécessité, il est possible d'augmenter le nombre de groupe à 10, pour plus d'information appeler le service technique Cartadis
N° DE SERIE : Chaque TC4N possède un numéro de série non modifiable. La carte "Administration" possède également un numéro de série. La carte "Administration" est acceptée sur un seul TC4N, celui qui a le même numéro de série que celui inscrit sur la carte.
OPERATEUR : C'est le possesseur de la carte "Opérateur". Il a accès à toutes les fonctions de gestion des comptes ou des départements mais il ne peut pas enregistrer de cartes utilisateurs.
TRANSACTION : Une transaction est la succession des opérations suivantes : - Introduction d'une carte utilisateur, - Exécution de copies (quelque soit la quantité), - Récupération de la carte utilisateur.
UTILISATEUR : C'est le possesseur d'une carte utilisateur. La seule opération qui lui soit accessible est l'exécution des copies. Il n'a pas accès aux fonctions de programmation du TC4N.
VALEUR : C'est un nombre qui est enregistré sur une carte utilisateur, il représente un crédit copies. Chaque copie effectuée est déduite de ce crédit.
3 PRINCIPES GENERAUX
3.1. FONCTIONS (MODE PHOTOCOPIEUR)
Le Cartadis TC4N permet de contrôler l'accès à un copieur (quelle que soit sa marque) ou à un appareil équivalent. Il bloque le copieur tant qu'un utilisateur n'a pas inséré une carte magnétique. Après lecture et acceptation de celle-ci, le TC4N affiche sur son écran les informations présentes sur la carte et valide le copieur. A chaque photocopie effectuée, l'affichage est actualisé pour informer l'utilisateur du solde de copies restant sur sa carte. Le blocage du copieur se fait en appuyant sur l'une des touches du clavier, cette opération éjecte la carte et met à jour éventuellement la piste magnétique.
Le TC4N dispose d'une mémoire électronique spéciale, appelée EEPROM, qui lui assure une sauvegarde des informations lorsque l'appareil est hors-tension. La mémoire contient les éléments suivants : 9999 comptes, 99 départements, les informations statistiques, les paramètres du copieur et des prix.
Deux cartes de fonctions sont livrées avec chaque Cartadis TC4N : la carte OPERATEUR et la carte ADMINISTRATION. Elles permettent d'accèder aux fonctions suivantes :
- création de cartes,
- gestion des comptes et des départements,
- statistiques,
- réglage des prix,
- réglage du copieur,
- réglage du TC4N
3.2. DESCRIPTION DES CARTES MAGNETIQUES

La piste magnétique d'une carte utilisateur contient plusieurs champs d'informations. Elle a la structure suivante : 
No. de groupe :
Le groupe n° 1 du Cartadis TC4N est inscrit automatiquement sur toutes les cartes lors de leur enregistrement. Le groupe d'une carte doit être identique à l'un des 3 numéros de groupe du Cartadis TC4N pour qu'elle soit acceptée par celui-ci.
Valeur :
Ce champ représente une valeur entre 0 et 999 999 (0 et 500 pour les cartes jetables). Cette valeur correspond à un nombre d'unités, de copies, ou une somme de monnaie. Cette valeur est diminuée à chaque copie effectuée. Elle est alors réinscrite sur la carte au moment de l'éjection. Si elle arrive à 0, le copieur est automatiquement bloqué puis la carte est éjectée.
Département :
Ce champ est facultatif. S'il est présent, il représente un numéro de département de 1 à 99. Le nombre de copies imputées à ce département est sauvegardé dans la mémoire du TC4N. Le nombre de copies imputées au département peut être consulté ou remis à zéro par les fonctions accessibles avec la carte ADMINISTRATION ou OPERATEUR.
Remarque : Le nombre de copies imputées à un département n'est pas inscrit sur la carte.
Compte :
Ce champ est facultatif. S'il est présent, il représente un numéro de compte de 1 à 9999 (ou 4999 si la fonction de révaluation automatique est activée). Le nombre de copies imputées à ce compte est sauvegardé dans la mémoire du TC4N. Ce nombre de copies peut être consulté ou remis à zéro par les fonctions accessibles avec la carte ADMINISTRATION ou OPERATEUR. Remarque : Le nombre de copies imputées à un compte n'est pas inscrit sur la carte.
Code d'accès :
Ce champ est facultatif. S'il est présent, il représente un code d'accès qui doit être saisi après l'introduction de la carte pour valider le copieur. Un code d'accès est toujours exprimé sur quatre chiffres, les zéro de tête sont significatifs.
La durée de vie d'une carte magnétique est déterminée par le nombre de transactions qu'elle a effectué. Si ce nombre est supérieur à 3000, il ne sera alors plus possible de réenregistrer la carte.
La piste magnétique d'une carte opérateur contient uniquement un numéro de groupe. 
La carte OPERATEUR permet un accès réduit à un ensemble de fonctions de programmation. Elle est acceptée par un Cartadis TC4N ayant un numéro de groupe identique à l'un des trois numéros de groupe de ce TC4N. Cette carte est livrée avec l'appareil.

La carte ADMINISTRATION permet l'accès à toutes les fonctions de programmation. Elle est acceptée par un Cartadis TC4N ayant un numéro de SERIE identique au sien. Une zone de cette carte est réservée à la sauvegarde des paramètres du TC4N. Ainsi, dans le cas d'une "erreur mémoire", tous les principaux paramètres sont restaurés dès la lecture de cette zone. Cette carte est livrée avec l'appareil.
3.3. EXEMPLES D'UTILISATION




3.4. FONCTIONS (MODE TIMER)
Lorsque que le Cartadis TC4N est configuré en mode temporisation "timer", il est en général installé de façon à mettre en service un équipement quelconque (jeux, éclairage, etc...) dès qu'une carte est introduite dans le lecteur. Pendant toute la durée d'utilisation de l'équipement, la carte de l'utilisateur reste à l'intérieur du Cartadis TC4N, elle est débitée à chaque intervalle de temps d'un prix fixe. Les valeurs de l'intervalle de temps et du prix sont réglables depuis le menu administration dans le sous-menu "Init.Prix". Le paramètre "durée" est exprimé en secondes. Ce mode de fonctionnement suppose l'usage conjoint d'une alimentation extérieure réf. ZALIMTC.
3.5. FONCTIONS (MODE CLAVIER)
En mode "clavier" le Cartadis TC4N est autonome, il n'est connecté à aucun équipement. Ce mode permet de débiter un montant, saisi au clavier, d'une carte Cartadis. En option il est possible de connecter une imprimante pour l'impression d'un ticket comprenant les détails de la transaction. Ce mode de fonctionnement suppose l'usage conjoint d'une alimentation extérieure réf. ZALIMTC.
4 TC4N ET LES UTILISATEURS
Le Cartadis TC4N indique qu'il est prêt à fonctionner en affichant le message suivant :
Après l'affichage de ce message, on pourra introduire une carte utilisateur pour utiliser le photocopieur.
Une carte utilisateur peut être protégée par un code d'accès. Un tel code est défini au moment de l'enregistrement de la carte. L'introduction d'une carte possédant un code d'accès provoquera l'affichage suivant :
Dans ce cas, l'utilisateur composera sur le clavier un code de 4 chiffres. Pour garder ce code, le plus longtemps confidentiel chaque caractère saisi est affiché sous la forme d'une étoile "*". Si ce code est égal à celui défini au moment de l'enregistrement de la carte, le copieur sera validé et l'écran pourra afficher 3 types différents de messages.
Le choix du type de message affiché dépendra des informations fournies au moment de l'enregistrement de la carte.



Après l'affichage des informations présentes sur la carte, le Cartadis TC4N valide le copieur. A partir de cet instant, chaque copie effectuée sera déduite de la valeur de la carte (si une valeur a été enregistrée).
Chaque copie effectuée sera également ajoutée au compte et au département (si la carte a été enregistrée avec un compte et un département). Pour afficher le nombre de copies affecté au département, il faut appuyer sur l'une des touches de fonction F1 à F4. Pour revenir à l'affichage du compte, il faut de nouveau appuyer sur une touche de fonction.
Le blocage du copieur se fait à l'appui d'une touche quelconque du TC4N ou lorsque la valeur de la carte arrive à 0. Le blocage du copieur est suivi par la mise-à-jour puis l'éjection de la carte. Il faut noter que le nombre de copies imputées au compte n'est pas inscrit sur la carte mais seulement sauvegardé dans la mémoire du Cartadis TC4N.
Si une carte est du type compte pur, il n'y a pas de limitation, le blocage du copieur se fera donc toujours par l'appui d'une touche du clavier.
Si la valeur de la carte est inférieure à celle du prix le plus élevé (parmi les Prix 1 à Prix 4), le message "valeur insuffisante" s'affiche et la carte est éjectée.
La valeur restant sur une telle carte peut être transférée vers une autre comme suit : 
5 TC4N ET L'ADMINISTRATEUR
L'introduction de la carte ADMINISTRATION dans l'appareil donne accès à toutes les fonctions de programmation du Cartadis TC4N. Cette carte comporte, comme nous l'avons vu précédemment, le numéro de série du Cartadis TC4N avec lequel elle a été livrée. Elle ne peut fonctionner que sur un seul appareil, celui qui contient dans sa mémoire un numéro de série identique à celui inscrit sur la piste magnétique.
Cette carte est normalement en possession du responsable copieur et n'est pas, en général, à la portée des utilisateurs.
Toutes les fonctions du Cartadis TC4N sont organisées en "menus" et "sous-menus". L'enchaînement de ces menus est décrit dans le diagramme de la page suivante.
Si l'un des paramètres ci-dessous est modifié, le Cartadis TC4N demande la carte administration afin de les sauvegarder lors de la sortie du menu :
- prix 1 (A4 noir et blanc) et prix 2 (A3 noir et blanc),
- Point Décimal,
- Attente fin de cycle, Paramètres d'attente après impulsion de comptage,
- Groupe1, Langage, Paramètres de retard d'éjection automatique,
- Mode de fonctionnement (Minuterie, Clavier, copieur 1, copieur 2 etc ...)

Au terme de 4 minutes d'inactivité dans la fonction ADMINISTRATION, le Cartadis TC4N sort automatiquement de ce programme et redevient disponible aux utilisateurs.
5.1. ENCHAINEMENT DES MENUS
Toutes les fonctions du Cartadis TC4N sont accessibles par l'intermédiaire de "menus". Un "menu" est un ensemble de messages se rapportant aux fonctions de gestion et de programmation. La taille de l'écran du Cartadis TC4N étant limitée (2 lignes de 16 caractères), un seul message à la fois peut être affiché.
Pour choisir un élément de menu différent de celui affiché, il suffit d'appuyer sur les touches ( ⭣ ) et ( ⭡ ) pour faire apparaître l'élément suivant ou précédent. L'appel de la fonction sélectionnée se fait en appuyant sur la touche ( -> ) .
Pour sortir d'un menu et revenir au menu de niveau supérieur, il faut appuyer sur ( <- ). Cette touche permet également de sortir des menus principaux ADMINISTRATION et OPERATEUR et de remettre le Cartadis TC4N en mode normal de fonctionnement.
La touche F4 permet de sortir immédiatement de la fonction d'administration, quelque soit la position courante dans le menu.
Les touches de fonctions F1 à F3 sont programmées par défaut pour donner un accès direct à certaines fonctions :
- F1 donne un accès direct à la fonction d'enregistrement,
- F2 donne un accès direct au menu Statistiques,
- F3 donne un accès direct au début du menu d'Administration.
Ces touches de fonctions sont reprogrammables en suivant la procédure :
1 - passer en mode navigation en appuyant simultanément sur ( E ) et ( 4 ) , (le caractère '*' est affiché à la droite de l'écran pour rappeler que le TC4N est en mode navigation.)
2 - se déplacer dans les menus jusqu' à la fonction à atteindre,
3 - appuyer sur la touche de fonction à programmer (F1 à F3)
4 - sortir du mode navigation en appuyant simultanément sur ( E ) et ( 4 ) , le caractère '*' disparait de la droite de l'écran.
Outre les besoins de se déplacer au travers des différents menus, l'Administrateur sera amené à saisir des nombres, par exemple une valeur, etc. Dans ce cas, le Cartadis TC4N indiquera qu'il attend une saisie en faisant clignoter son curseur
La signification des touches est la suivante :
- touche ( 0 ) à ( 9 ) pour l'entrée des chiffres du nombre.
- touche ( C ) pour annuler l'entrée du chiffre saisi.
- touche ( E ) pour valider la saisie du nombre.
5.2. GESTION DES COMPTES
La gestion des comptes ne concerne que les utilisateurs de cartes programmées avec un numéro de compte (1 à 9999 si le paramètre Révaluation Auto est à "Non", 1 à 4999 si le paramètre Révaluation Auto est à "Oui").
L'administrateur dispose des trois fonctions suivantes :
- visualisation d'un ou plusieurs comptes,
- remise à zéro d'un ou de plusieurs comptes,
- blocage d'un ou plusieurs comptes.
A partir du menu principal, on accède au sous-ensemble de gestion des comptes de la façon suivante : 
5.2.1 VISUALISATION DES COMPTES
Cette fonction permet d'afficher le nombre de copies ou la somme d'argent imputés à un ou plusieurs comptes. Elle renseigne également sur l'état bloqué ou non du compte :
Cpt 153* 123
(signifie que le compte 153 est bloqué et qu'il a pour valeur 123).
Cpt 153= 123
(signifie que le compte 153 n'est pas bloqué et qu'il a pour valeur 123).
Cette fonction affiche également la somme des copies de tous les comptes. Le détail des enchaînements d'écrans possibles est le suivant :

5.2.2 REMISE À ZÉRO D'UN OU DE PLUSIEURS COMPTES
Cette fonction remet à zéro un ensemble de comptes, cet ensemble est défini par l'intervalle entre deux comptes.
Par exemple :
- Cpt 43 -> 562
définit l'intervalle du compte 43 au compte 562 (bornes comprises).
- Cpt 100 -> 100
définit un intervalle constitué uniquement du compte 100.
Le détail des enchaînements d'écrans et des manipulations relatifs à cette fonction est le suivant :
5.2.3 BLOCAGE OU DEBLOCAGE D'UN OU DE PLUSIEURS COMPTES
Le Cartadis TC4N permet de bloquer un compte afin d'interdire le fonctionnement du copieur au possesseur d'une carte ayant un numéro de compte donné. Cette fonction est utile en cas de perte d'une carte, elle permet en effet d'interdire l'usage du copieur à la personne qui trouvera la carte. Cette fonction s'applique, comme la fonction de remise à zéro, à un ensemble de comptes défini par un intervalle. Le détail des enchaînements d'écrans et des manipulations relatifs à cette fonction est le suivant :
5.3. GESTION DES DEPARTEMENTS
La gestion des départements est très similaire à celle des comptes. On y retrouve les fonctions :
- Visualisation d'un ou plusieurs départements.
- Remise à zéro d'un seul ou plusieurs départements.
On peut noter toutefois qu'il n'existe pas de fonction de blocage des départements. A partir du menu principal, on accède au sous-menu de gestion des départements de la façon suivante :
5.3.1 VISUALISATION DES DEPARTEMENTS
Cette fonction permet d'afficher le nombre de copies ou la somme d'argent imputés à un ou plusieurs départements. Elle est très similaire à la fonction de visualisation des comptes. Le détail des enchaînements d'écrans possibles est le suivant :


5.3.2 REMISE À ZÉRO D'UN OU DE PLUSIEURS DÉPARTEMENTS
Cette fonction remet à zéro un ensemble de départements défini par l'intervalle compris entre deux départements.
Par exemple :
- Dpt 43 -> 62 définit l'intervalle du département 43 au département 62.
- Dpt 100 -> 100 définit un intervalle constitué uniquement du département 100.

5.4. REVALUATION AUTOMATIQUE
La fonction de révaluation automatique n'est accessible que si le paramètre "Révaluation Auto" du menu paramètre TC4N est positionné sur Oui. Dans cette configuration uniquement les comptes 1 à 4999 sont utilisables. Cette fonction permet d'enregistrer un budget pour chaque utilisateur disposant d'une carte avec un numéro de compte. Dès la première introduction de la carte, la valeur de celle-ci sera augmentée (ou remplacée) par le budget associé au compte.
Pour simplifier les opérations de saisie, il possible de reconduire un budget d'un ensemble de comptes sans avoir à ressaisir leur valeur (sous menu "Stop/start Réval.").
Exemple :
Dans un site constitué de plusieurs Cartadis TC4N, l'un d'eux pourra jouer le rôle de station de rechargement. L'administrateur y programmera (sous menu "Valeur Reval"), puis reconduira (sous menu "Stop/start Réval.") les budgets tous les mois. Au moins une fois par mois, chaque utilisateur devra introduire sa carte dans la station de rechargement pour bénéficier de son budget.
A partir du menu principal, on accède au sous-menu "Révaluation automatique" de la façon suivante :
5.4.1 VISUALISATION DES REVALUATIONS
Cette fonction permet d'afficher pour chaque compte l'état des révaluations, c'est-àdire :
- la valeur de révaluation,
- le mode d'enregistrement : + (Ajout) ou = (Ecrasement),
- l'applicabilité de la révaluation : Oui ou Non.
Le mode + (Ajout) signifie que la valeur de révaluation sera ajoutée à la valeur de la carte.
Le mode = (Ecrasement) signifie que la valeur de révaluation remplacera la valeur de la carte quelque soit l'ancienne valeur.
L'applicabilité de révaluation à "Oui" signifie que, dès la prochaine introduction de la carte, elle sera révaluée. La révaluation d'une carte fait passer l'applicabilité de "Oui" à "Non", ce mécanisme permet de ne révaluer qu'une seule fois une carte à l'intérieur d'une période de budget.

5.4.2 VALEUR DES REVALUATIONS
Cette fonction permet d'initialiser la valeur et le mode de révaluation (+ ou =) d'un ensemble de comptes, cet ensemble est défini par l'intervalle entre deux comptes. Le mode + (Ajout) signifie que la valeur de révaluation sera ajoutée à la valeur de la carte. Le mode = (Ecrasement) signifie que la valeur de révaluation remplacera la valeur de la carte quelque soit l'ancienne valeur.
Le détail des enchaînements d'écrans et des manipulations relatifs à cette fonction est le suivant :
5.4.3 APPLICATION DES REVALUATIONS
Cette fonction permet d'activer, désactiver, ou éventuellement de reconduire les valeurs de révaluation pour un ensemble de comptes.
Le détail des enchaînements d'écrans et des manipulations relatifs à cette fonction est le suivant :
5.5. ENREGISTREMENT DES CARTES MAGNÉTIQUES
Les cartes magnétiques utilisées sont du type Haute Coercitivité, c'est-à-dire qu'elles ne sont pas sensibles aux champs magnétiques présents dans un environnement de bureau : aimant à trombonnes, clés, paire de ciseaux aimantée, etc. Cette caractéristique permet d'augmenter la sécurité des informations qui sont enregistrées sur les cartes.
Deux types de cartes peuvent être utilisées :
- cartes rechargeables en plastique, (valeur max 999 999).
- cartes jetables en carton, (valeur max 500).
Ces deux types de cartes sont initialement livrées vierges d'information. Par conséquent, elles doivent toujours être enregistrées avant utilisation. Cette programmation se fait par l'intermédiaire de la fonction d'enregistrement décrite dans ce chapitre. Il est également possible de réenregistrer une carte rechargeable lorsque sa valeur a atteint 0 ou lorsque l'on désire changer sa valeur. Par contre, une carte jetable ne peut pas être réenregistrée. La fiabilité du Cartadis TC4N et la qualité de son service dépendent pour une grande part du bon état physique des cartes utilisées. Il ne faut donc pas réenregistrer des cartes rechargeables ayant une piste magnétique usée, c'està-dire lorsque la protection plastique de surface est rayée en profondeur. Dans le but de se protéger contre le réenregistrement de telles cartes, le Cartadis TC4N contrôle qu'elles n'ont pas déjà effectué plus de 3 000 transactions.
Dans le chapitre "3.2. Description des cartes" nous avons vu qu'une carte magnétique est composée de plusieurs champs: valeur, département, compte, code d'accès. La présence ou l'absence de certains de ces champs sur une carte va permettre à l'administrateur d'adapter le fonctionnement du Cartadis TC4N à ses besoins de gestion.
La procédure d'enregistrement est composée de deux étapes :
1) Initialisation des 4 champs d'information dans la mémoire du TC4N,
2) Enregistrement effectif de la carte. L'écran de saisie des champs d'information est accessible à partir du menu principal de la façon suivante :
Chaque champ peut être initialisé avec trois types de valeur :
1) Un NOMBRE composé de plusieurs chiffres.
2) SANS, c'est un mot clé qui signifie que ce champ ne doit pas être enregistré sur la piste.
3) IDEM, c'est un mot clé qui signifie qu'il ne faut pas modifier l'information qui est déja présente sur la piste (ceci n'a de sens que s'il s'agit d'un réenregistrement).
L'afficheur du TC4N est divisé en 4 champs :
- V signifie Valeur,
- C signifie Compte,
- D signifie Département,
- A signifie code d'Accès.
Le champ Valeur est suivi d'un caractère indiquant le type d'enregistrement. Le caractère "=" indique que l'ancienne valeur de la carte sera remplacée par la nouvelle, le caractère "+" indique que la nouvelle valeur sera ajoutée à l'ancienne valeur de la carte.
Le champ Compte est suivi du caractère "=" ou "+". Le caractère "+" indique que le numéro de compte augmente de 1 pour chaque carte introduite, le caractère "=" indique que le numéro de compte est identique pour toutes les cartes.
Pour initialiser ou modifier un champ d'information il faut d'abord le sélectionner avec les touches ( -> ) et ( <- ) , puis demander sa modification avec la touche ( C ) . 
5.5.1 Usage des mots clés SANS et IDEM
Le mot clé SANS a pour objectif de supprimer l'enregistrement d'un champ, la signification des différents champs et leur influence sur les méthodes de gestion a été décrite chapitre 3.2 et 3.3.
Le mot clé IDEM a pour objectif de faciliter les réenregistrements de cartes en ne modifiant pas les informations déja présentes sur la piste magnétique.
Il est utile dans les cas suivants :
Un ensemble de cartes de type Valeur/Compte est arrivé à 0 et l'on désire recharger toutes ces cartes à la valeur 1000 sans saisir à nouveau le numéro de compte de chaque carte. Dans ce cas on positionnera le champ Compte à IDEM.
Comme précédemment un ensemble de cartes de type Valeur/Compte est arrivé à 0, chaque carte possède en plus un numéro de département et un code d'accès. Pour ne pas saisir à nouveau chaque numéro de compte, de département et chaque code d'accès on positionnera les trois champs Compte, Département et Accès à IDEM.
Dans le tableau qui suit, nous décrivons à titre d'exemple l'initialisation d'une carte de type Valeur. Cette carte aura pour valeur 1500. Cet exemple décrit :
- dans un premier temps, l'initialisation des champs Valeur, Compte, Département et Accès avec respectivement 1500, Idem, Idem et Idem,
- dans un deuxième temps, l'enregistrement effectif de la carte.
Nous allons traiter un deuxième exemple d'enregistrement de 10 cartes de type Valeur/ Compte possédant également un numéro de département. Ces cartes auront pour valeur 2000, compte 53 à 62 et département 12. Comme pour l'exemple précédent, le premier temps comprend l'initialisation des champs Valeur, Compte, Département et Accès avec respectivement 2000, +53, 12 et Sans.
Le deuxième temps comprend l'enregistrement effectif de la carte.

5.5.2 Saisie au clavier, par l'utilisateur, du NUMERO DE COMPTE
Dans certains cas d'utilisation, il peut être intéressant que l'utilisateur puisse saisir au clavier le numéro de compte à imputer plutôt que d'avoir une carte enregistrée avec ce numéro.
C'est souvent le cas dans un service de reprographie lorsque l'on confie des travaux à un opérateur sur copieur. Pour se faire, il faudra enregistrer la carte avec le numéro "9999"; l'introduction d'une carte portant le numéro de compte 9999 provoque l'affichage de :
L'utilisateur doit alors saisir un numéro de compte compris entre 1 et 9999 (ou 4999 si le paramètre "Révaluation Auto" est à Oui)
5.5.3 Saisie au clavier, par l'utilisateur, du NUMERO DE DEPARTEMENT
De manière analogue à la saisie au clavier du numéro de compte, il est possible de saisir le numéro du département à imputer. Le numéro de département "99" est une valeur clé qui indique au TC4N qu'il faut valider le clavier pour la saisie du département.
L'introduction d'une carte utilisateur portant le numéro de département "99" provoque l'affichage de :
L'utilisateur doit alors saisir un numéro de département compris entre 1 et 99.
On peut remarquer que toutes les combinaisons sont possibles :
5.6. LES COMPTEURS DE STATISTIQUES
Huit compteurs sont disponibles à partir des menus principaux administration ou opérateur :
Cop.1 à Cop.4 : Ces compteurs représentent le nombre de copies effectuées avec des cartes magnétiques. Cop.1 représente le nombre de photocopies A4 en noir et blanc, Cop.2 le nombre de photocopies A3 en noir et blanc, Cop.3 le nombre de photocopies A4 en couleur et Cop.4 le nombre de photocopies A3 en couleur.
Debt. (Débit) : Ce compteur représente le nombre d'unités (ou la somme de monnaie) déduites des cartes tous formats confondus.
Cred. (Crédit) : Ce compteur représente le nombre d'unités (ou la somme de monnaie) enregistrées sur les cartes. Ce compteur est augmenté à chaque enregistrement de cartes.
Transac. (Transaction) : Ce compteur représente le nombre des transactions effectuées par les utilisateurs.
Une transaction est la succession des opérations suivantes :
- introduction d'une carte utilisateur,
- exécution de copies (quelque soit la quantité),
- récupération de la carte utilisateur.
Ce compteur est destiné à la maintenance. Il permet de planifier des visites de maintenance toutes les 20 000 transactions.
Erreur d'écriture : Ce compteur représente le nombre d'erreurs qui se sont produites au moment de l'écriture d'une carte magnétique. Sur un appareil en bon état, ce compteur doit toujours être égal à 0. Sur un site équipé de plusieurs TC4N, il n'est pas toujours facile pour le technicien de maintenance de localiser un appareil qui présente des défauts d'écriture par intermittence. Ce compteur permet de l'identifier avec certitude et, par conséquent, d'effectuer une intervention corrective sur l'appareil défectueux. Ce compteur peut être modifié, il peut, par exemple, être mis à zéro après une intervention de maintenance.
Les compteurs "Cop.1 à Cop.4, Deb., Cred., Transac" ne sont pas modifiables, ils évoluent pendant toute la durée de vie du système.
La page suivante décrit les manipulations qui permettent d'afficher ces compteurs à partir du menu principal.
5.7. DEFINITION DES PRIX ET DE LA VALEUR MAXIMUM
En fonction du format du papier un prix est sélectionné parmi les prix 1 à 4. Il est ensuite déduit de la carte pour chaque copie effectuée. Des familles de prix applicables par catégorie d'utilisateur peuvent être mis en place, contacter le service technique Cartadis pour leur mise en oeuvre.
A la livraison, les prix par défaut sont :
Prix 1 = 1 (Format A4 Noir et Blanc)
Prix 2 = 2 (Format A3 Noir et Blanc)
Prix 3 = 3 (Format A4 Couleur)
Prix 4 = 4 (Format A3 Couleur)
La valeur de la carte représente un nombre de copies, un nombre d'unités ou somme de monnaie. C'est une question de convention et d'organisation. En fonction de la convention choisie, les prix 1 à prix 4 doivent être définis.
Dans le cas d'une somme de monnaie, il est possible d'afficher la valeur de la carte ainsi que celle des prix et des compteurs Débit et Crédit suivies d'un point décimal et de deux chiffres. Le paramètre "point décimal" doit être à "Oui" pour obtenir un affichage avec point décimal ou à "Non" pour un affichage sans point décimal.
Pour des raisons de sécurité, il est possible de rejeter les cartes ayant une valeur supérieure à une limite donnée. Cette limite est définie par le paramètre "ValMax" ; par défaut cette limite est de 10 000 unités. Pour supprimer cette limite, et donc accepter toutes les cartes quelque soit leur valeur, il faut entrer la valeur 0.
Pour les sites ayant fait le choix de charger les cartes en monnaie et donc d'avoir également les prix en monnaie un mécanisme est prévu pour assurer le passage à la monnaie Européenne : l'Euro. Si vous êtes concerné vous pourrez obtenir le détail de la procédure à suivre auprès du service technique Cartadis. Pour les sites non concernés il faudra s'assurer que le paramètre Euro est toujours à 0.
Le tableau ci-dessous décrit les manipulations qui permettent d'afficher et de modifier ces valeurs : 

5.8. DEFINITION DU NUMERO DE GROUPE
Le concept de "Numéro de groupe" permet à un ensemble de cartes utilisateurs d'être acceptées ou rejetées par le Cartadis TC4N. La mémoire du Cartadis TC4N contient 3 numéros de groupe qui peuvent être affichés ou modifiés à partir du sous-menu "paramètres TC4N" (le nombre de groupes peut être étendu à 10; en cas de besoin, contacter le service technique Cartadis)
Comme nous l'avons vu page 6, une carte utilisateur est toujours enregistrée avec le numéro de groupe 1 de l'appareil lors de la programmation de la carte depuis le menu ADMINISTRATION.
Un Cartadis TC4N acceptera une carte utilisateur si le numéro de groupe présent sur la carte est identique à l'un des 3 numéros de groupe présent dans sa mémoire. Les numéros de groupe d'un appareil ne sont modifiables que par lecture du numéro inscrit sur les cartes d'Administration. Cette procédure, très sécuritaire, protège les exploitants contre l'utilisation de cartes provenant de systèmes Cartadis ne leur appartenant pas.
A titre d'exemple, nous traitons le cas d'une installation de trois TC4N, ayant respectivement les numéros de série : 300123, 300124 et 300125. Afin que les cartes des utilisateurs fonctionnent indifféremment sur les TC4N, nous choisissons arbitrairement le TC4N numéro 300124 comme appareil de référence, puis nous modifions le numéro de groupe 1 des deux autres (voir schéma ci-dessous).
Ces numéros sont initialisés en usine de la façon suivante :
Ces numéros s'affichent à chaque mise sous-tension.
Le Groupe 1 a un rôle priviligié par rapport aux Groupes 2 et 3 : c'est toujours le Groupe 1 qui est enregistré sur une carte utilisateur avec la fonction d'enregistrement du menu ADMINISTRATION.
Dans la majorité des cas, on aura jamais besoin d'utiliser les Groupes 2 et 3. Il est nécessaire de les utiliser uniquement lorsque l'on veut mettre en place un copieur avec accès hierarchisé.
Par exemple, dans un établissement scolaire, les cartes des professeurs pourront être utilisées sur tous les copieurs de l'établissement alors que les cartes des élèves seront refusées sur les copieurs réservés aux professeurs.
Exemple d'utilisation avec 2 niveaux hiérarchiques :
Les cartes créées sur les TC4N 300300 ou 300301 pourront être utilisées sur tous les copieurs de l'établissement. Les cartes créées sur les TC4N 300302 ou 300303 ne fonctionnent que dans la salle des élèves.
détail des opérations de modification du numéro de groupe d'un TC4N.

Pour modifier le numéro du groupe 2 ou du groupe 3, vous devrez procéder de la même manière, voir schéma page 18 pour localiser ces deux groupes.
5.9. MODE DE FONCTIONNEMENT
Dans le cas d'un Cartadis TC4N pour photocopieur le paramètre "Mode" doit toujours être à la valeur CopieurX (où X vaut un chiffre de 1 à 9).
La valeur "Timer" de ce paramètre définit un mode de fonctionnement spécial de contrôle de temps (Mode Timer, voir page 12).
La valeur "Clavier" de ce paramètre définit un mode de fonctionnement dans lequel la valeur à débiter de la carte est saisie au clavier (voir page 12).
Par défaut le paramètre "mode" est positionné à Copieur 1.
5.10. LANGAGE
Ce paramètre indique la langue dans laquelle les messages s'affichent sur l'écran du TC4N. Au moment où nous éditons cette documentation, les valeurs possibles de ce paramètre sont : Allemand, Anglais, Danois, Espagnol, Finlandais, Français, Grec, Hollandais, Italien, Polonais, Portugais et Suédois. Pour faire apparaître les valeurs possibles du paramètre langage, il faut appuyer sur ( ⭡ ) ou ( ⭣ ) après avoir demandé la modification par ( C ) (voir schéma page 18 pour localiser le paramètre "langage").
5.11. EJECTION AUTOMATIQUE DE LA CARTE UTILISATEUR
Ce paramètre permet à la carte utilisateur d'être automatiquement éjectée lorsqu'un certain temps s'est écoulé et qu'aucune copie n'a été effectuée. Ce temps d'attente est réglable par palier de 10 secondes. Le paramètre "Ejection Automatique" est réglable entre 1 et 99 ce qui signifie un maximum de 990 secondes. La Valeur 0 a une signification particulière, elle indique qu'il n'y a pas d'éjection automatique. Ce paramètre est initialisé en usine à 12, soit 2 minutes (voir schéma page 18 pour localiser le paramètre "Eject Auto").
5.12. BIP
Par défaut, ce paramètre a pour valeur Oui.
Si le paramètre "Bip" a pour valeur Oui : un signal sonore est émis toutes les minutes lorsqu'une carte est en attente d'être retirée manuellement du lecteur.
Pas de signal sonore si le paramètre est à Non.
5.13. SANS REBOOT
Par défaut, ce paramètre a pour valeur Non.
Pour des raisons de sécurité le Cartadis TC4N sort automatiquement du menu d'Adminitration au bout de 4 minutes d'inactivité. Ce comportement apporte une sécurité lorsque l'administrateur oublie de sortir du menu d'Administration (risque de rechargement des cartes par les utilisateurs). Si ce comportement n'est pas souhaité, par exemple lorsque qu'un TC4N est dédié au rechargement des cartes et qu'il est placé dans un lieu sûr, il faudra alors positionner le paramètre "Sans reboot" à la valeur "Oui".
5.14. REVALUATION AUTOMATIQUE
Par défaut, ce paramètre a pour valeur Non. Lorsqu'il a pour valeur "Non", la totalité de la mémoire du TC4N est utilisée pour la gestion des 9999 comptes utilisateurs. Lorsqu'il a pour valeur "Oui", la mémoire du TC4N est utilisée pour la gestion des 4999 comptes utilisateurs et pour le stockage de 4999 valeurs de révaluation (voir page 26).
5.15. EJECT SI ERREUR
Par défaut, ce paramètre a pour valeur 0.
Il signifie que la carte utilisateur restera bloquée à l'intérieur du lecteur en cas d'erreur d'écriture (l'éjection de la carte est faite par la mise OFF/ON du lecteur par un opérateur).
Dans le cas contraire, ce paramètre représente un délai (en secondes) allant de 1 à 99 (soit 1 à 99 secondes) pendant lequel la carte reste à l'intérieur du lecteur en cas d'erreur d'écriture. La carte est éjectée automatiquement au terme de ce délai.
5.16. DEB.TICKET
Par défaut, ce paramètre a pour valeur une chaîne de caractères vide.
Ce paramètre n'a un sens que si le Cartadis TC4N fonctionne en mode "Clavier". Il permet de définir une chaîne de caractères (au maximum 20 caractères) qui sera envoyée à l'imprimante avant l'impression du ticket. La saisie de cette chaîne de caractères se fait en entrant pour chaque caractère son code ASCII, puis en validant par E.
5.17. FIN.TICKET
Par défaut, ce paramètre a pour valeur une chaîne de caractères vide.
Ce paramètre n'a un sens que si le Cartadis TC4N fonctionne en mode "Clavier". Il permet de définir une chaîne de caractères (au maximum 20 caractères) qui sera envoyée à l'imprimante après l'impression du ticket. La saisie de cette chaîne de caractères se fait en entrant pour chaque caractère son code ASCII, puis en validant par E. Ce paramètre est particulièrement utile pour envoyer à l'imprimante une commande de massicot pour couper le ticket (pour les imprimantes qui en sont munies).
5.18. SERVEUR
Par défaut, ce paramètre a pour valeur 0.
Certaines applications informatiques permettent de contrôler un Cartadis TC4N depuis un réseau informatique. Le paramètre "serveur" permet d'autoriser ou d'invalider une connexion depuis un réseau informatique. Les valeurs possibles du paramètre "serveur" sont :
- 0 : Signifie que le Cartadis TC4N n'accepte pas les connexions depuis le réseau. Le TC4N fonctionne uniquement en mode local.
- 1 : Signifie que le Cartadis TC4N accepte les connexions depuis le réseau. Le TC4N peut fonctionner en mode local ou en mode connecté.
- 2 : Signifie que le Cartadis TC4N accepte les connexions depuis le réseau. Le TC4N fonctionne uniquement en mode connecté. En l'absence de connexion, le TC4N n'est pas utilisable par les utilisateurs.
6 TC4N ET L'OPERATEUR
L'OPERATEUR est une personne qui détient la carte opérateur; cette personne a un accès limité aux fonctions de programmation du TC4N. Les fonctions d'enregistrement de cartes et de révaluation automatique sont inhibées avec cette carte alors que les autres fonctions sont accessibles.
Une autre différence entre la carte ADMINISTRATION et la carte OPERATEUR se situe au niveau des contrôles d'acceptation par le CARTADIS TC4N :
- La carte ADMINISTRATION est acceptée uniquement par le TC4N avec lequel elle a été livrée (contrôle du numéro de série)
- La carte OPERATEUR est acceptée par tous les TC4N qui ont le même numéro de groupe (ensemble d'appareils compatibles).
Par conséquent, une carte opérateur peut être remise à un technicien de maintenance ou à une autre personne, sans aucun risque.
Les fonctions accessibles par la carte opérateur sont décrites dans le tableau de la page suivante.

Au terme de 4 minutes d'inactivité dans la fonction OPERATEUR, le Cartadis TC4N sort automatiquement de ce programme et redevient disponible aux utilisateurs.
Si l'un des paramètres suivants est modifié, le Cartadis TC4N demande la carte administration afin de les sauvegarder au moment de la sortie du menu :
- prix 1 (A4 Noir et Blanc) et prix 2 (A3 Noir et Blanc),
- Point Décimal,
- Attente fin de cycle, Paramètres d'attente après impulsion de comptage,
- Groupe1, Langage, Paramètres de retard d'éjection automatique,
- Mode de fonctionnement (copieur 1, copieur 2 etc ...)
En cas de modification de l'un de ces paramètres sans la carte administration, le seul moyen de relancer le Cartadis TC4N à partir de l'apparition du message "Insérez carte ADMIN" est d'éteindre et d'allumer l'alimentation.
Attention! si la carte administration n'est pas mise à jour avec les paramètres modifiés, en cas "d'erreur mémoire" de l'appareil et de restauration des paramètres avec la carte administration, tous les paramètres ne seront pas correctement restaurés.
Le numéro de groupe d'une carte OPERATEUR peut être modifié en copiant le numéro de groupe d'un autre Cartadis TC4N. Cette possibilité permet de fonctionner avec plusieurs cartes OPERATEUR pour le même numéro de groupe de TC4N.
Pour remplacer le numéro de groupe d'une carte opérateur par le numéro d'un TC4N, procéder comme suit :
1 - au moyen de la carte Administration, aller à l'élément de menu "enregistrement",
2 - définir une valeur factice à enregistrer,
3 - insérer la carte opérateur.
7 UTILISATION de L'IMPRIMANTE
Le Cartadis TC4N est équipé d'une sortie imprimante sur une prise DIN huit broches, cette prise se trouve sur le côté droit de l'appareil.
Le Cartadis TC4N détecte automatiquement la présence de l'imprimante et imprimera au moment voulu les informations souhaitées.
Pour imprimer des informations issues de la gestion des comptes, des départements ou des compteurs de statistiques il faut:
1 - Connecter l'imprimante sur la prise DIN du TC4N.
2 - Mettre sous tension l'imprimante.
3 - Consulter les informations souhaitées comme pour une visualisation à l'écran.

8 COMPATIBILITE avec les EQUIPEMENTS CARTADIS
Le CARTADIS TC4N n'a qu'une compatibilité limitée avec les anciennes générations d'appareils à cartes magnétiques. Nous décrivons ci-dessous les éventuelles compatibilités entre appareils de même numéro de groupe.
Compatibilité avec les TC1 , TC2, TC3 :
Aucune compatibilité.
Compatibilité avec le TC11 :
Compatibilité complète à condition de choisir des numéros de groupe inférieurs à 99999.
Compatibilité avec le TC4 :
Compatibilité complète à condition de choisir des numéros de groupe inférieurs à 99999 et des numéros de compte inférieurs ou égal à 1200.
Compatibilité avec le TC11N :
Le numéro de compte et le code d'accès sont ignorés et sont laissés tels qu'ils sont, seul le champ valeur de la carte utilisateur du TC11N est pris en compte. Si la carte utilisateur n'a pas de champ valeur, le TC11N affiche le message "carte Inconnue".
Compatibilité avec le DRC4 :
Compatibilité complète à condition de choisir des numéros de groupe inférieurs à 99999. Compatibilité totale uniquement avec les cartes rechargeables (incompatibilité avec les cartes jetables).
9 INSTALLATION
9.1. FIXATION MECANIQUE
Le Cartadis TC4N est livré avec un adhésif double-face placé sur le dessous de l'appareil. Vous pouvez utiliser cet adhésif pour fixer l'appareil sur un endroit horizontal du copieur.
Si vous avez commandé l'équerre de fixation (en option), vous pouvez fixer le TC4N soit directement sur un côté du copieur, soit sur un mur derrière le copieur.
9.2. BRANCHEMENT ELECTRIQUE
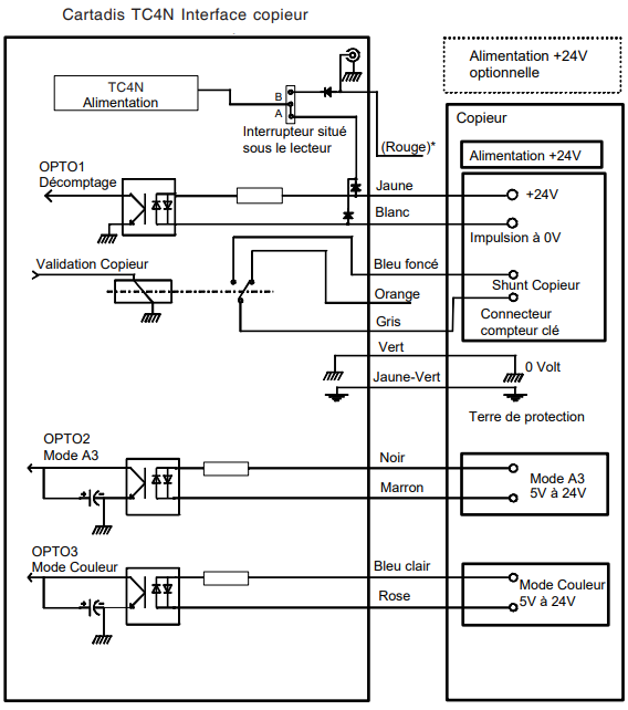
Le branchement électrique du Cartadis TC4N doit être fait par un spécialiste copieur. Le TC4N est "vu" par le photocopieur comme un compteur clé et par conséquent se branche comme celui-ci. Le TC4N ne dispose pas d'alimentation propre, il est en général alimenté à partir du +24V du copieur, suivant les cas cette alimentation est récupérée sur le +24V disponible sur une des bornes de l'impulsion compteur, ou quand cela n'est pas possible, directement sur l'alimentation +24V du photocopieur.
Lorsqu'une isolation galvanique totale entre le Cartadis TC4N et le photocopieur est requise par l'utilisateur final ou par le fabricant du photocopieur, une alimentation externe vendue en option est nécessaire. Cette alimentation doit être connectée sur le connecteur situé sur la face arrière de l'appareil, l'interrupteur accessible par le dessous du boitier doit être positionné dans ce cas sur "B" voir schéma page 55.
Dans le cas ou l'on ne souhaite pas gérer la couleur ou le format A3, seulement 6 fils sont à brancher
Après avoir mis hors tension le copieur, les 4 fils JAUNE, BLANC, BLEU FONCE, GRIS sont à brancher sur le connecteur "compteur clé" (voir schéma page suivante).
Branchement du fil vert de 0Volt :
- Si votre copieur a le 0Volt relié à la masse mécanique, alors pour simplifier le branchement, vous pouvez relier ce fil vert à la masse mécanique.
- Si le 0Volt du copieur n'est pas relié à la masse mécanique, c'est le cas des copieurs d'origine Ricoh (Gestetner, Infotec, Nashua, Rex Rotary...), il est impératif de relier le fil vert sur le 0Volt (du +24V) de l'alimentation du copieur (le 0Volt est en général disponible sur une des bornes du shunt).
Branchement du fil jaune/vert :
- Ce fil doit toujours être relié à la masse mécanique du copieur.
Après le branchement de ces 6 fils, le TC4N est prêt à fonctionner, la mise sous tension du copieur entraîne celle du TC4N.
Cas particulier des copieurs ne fournissant pas de 24V aux bornes de l'impulsion compteur (certains copieurs Panasonic) :
L'alimentation en + 24V du TC4N sera alors à faire en utilisant le fil rouge qu'il faudra relier au +24V de l'alimentation du copieur (les 6 autres fils étant connectés comme décrit ci-dessus). L'interrupteur accessible par le dessous du boîtier doit être placé en position "B".
Cas particulier des copieurs CANON (analogiques) :
Ces copieurs ne fournissent pas de +24V à la prise compteur à carte. Les connexions à établir sont : 
Pour les copieurs CANON numériques, contacter le service technique Cartadis.

* Le fil rouge n'est pas à brancher systématiquement
9.3. COPIES AU FORMAT A3 OU COULEUR
Le Cartadis TC4N a la capacité de traiter jusqu'à quatre prix différents en fonction du format de la copie effectuée (A4, A3 Noir et Blanc ou couleur). Cette caractéristique n'est néanmoins disponible qu'avec les photocopieurs délivrant des signaux d'état (telle la gamme des copieurs Aficio de Ricoh ou les copieurs numériques de Sharp et Konica).
Le paramètre "mode" du sous-menu "Paramètre TC4N" définit le comportement du TC4N; c'est-à-dire les niveaux électriques qui déclencheront le débit des prix 1 à 4. Aujourd'hui il peut prendre les deux valeurs suivantes :
Copieur 1
Les opto-coupleurs Opto 2 et Opto 3 (voir page précédente) permettent au TC4N de connaitre l'état courant du photocopieur (A4, A3 Noir et Blanc ou couleur). La carte de l'utilisateur sera débitée du prix associé au format de la photocopie, dès la réception d'une impulsion sur l'Opto 1.
Copieur 2
Une impulsion sur l'Opto 1 déclenche systématiquement un débit du prix 1.
Une impulsion sur l'Opto 2 déclenche systématiquement un débit du prix 2.
Une impulsion sur l'Opto 3 déclenche systématiquement un débit du prix 3.
D'autres modes peuvent être définis (y compris sur le site); veuillez contacter notre service technique en cas de nécessité.
9.4. PARAMETRES DU COPIEUR
En plus du paramètre "mode" décrit ci-dessus, trois paramètres permettent d'adapter le TC4N au modèle de copieur que vous possédez :
FiltrePulse :
Ce paramètre représente le nombre minimum de millisecondes que doit durer l'impulsion de décomptage du copieur pour être considérée comme une impulsion valide. Ce paramètre est réglable entre 1 et 999, il a pour objectif de se protéger contre les impulsions de décomptage ayant des fronts de montée et de descente avec rebonds. La valeur optimum de ce paramètre est à déterminer par essais successifs :
- Si ce paramètre est réglé à une trop forte valeur, le TC4N pourra perdre des impulsions de décomptage.
- Si ce paramètre est réglé à une trop faible valeur, le TC4N décomptera plus de copies que de copies effectuées.
Un réglage de 20 millisecondes (valeur par défaut) du "FiltrePulse" donne en général de bons résultats.
AttFinCycle : Ce paramètre représente le nombre de secondes durant lesquelles le TC4N attendra d'éventuelles impulsions copies, après qu'un utilisateur aura demandé l'éjection de la carte en appuyant sur une touche quelconque du clavier. Ce temps est réglable de 0 à 99 secondes, il est généralement réglé sur 4 (valeur par défaut).
Ce paramètre est particulièrement utile sur les copieurs qui envoie "l'impulsion copie" à la fin du cycle de la copie.
AttAprèsPulse : Ce paramètre retarde l'ouverture du shunt dès que le crédit copie de la carte atteint 0. Ce retard est réglable entre 0 et 9 secondes et est utile sur certains copieurs qui n'acceptent pas d'ouverture du shunt sur l'impulsion de décomptage et qui provoquent par conséquent un bourrage ou une copie incomplète. La valeur par défaut est de 0.
Pour afficher ou modifier ces paramètres, les manipulations à partir du menu principal sont les suivantes : 

9.5. PROCEDURE DE VALIDATION D'INSTALLATION
Dans le cas d'une installation de plusieurs appareils sur le même site, avant tout enregistrement de carte, il faut faire une mise en compatibilité des numéros de groupe des TC4N (voir page 39).
Vérifier la tension d'alimentation à l'aide du voltmètre intégré (menu "alimentation" du sousmenu "Paramètres TC4N"). Elle doit être comprise entre 22 et 26 volts.
Pour vérifier le bon fonctionnement du TC4N, il faut enregistrer une carte utilisateur (voir page 30), puis à l'aide de cette carte, effectuer des copies et vérifier les points suivants :
- Une copie A4 décompte une et une seule copie sur la carte, ce contrôle doit être fait en mono-copie et en multi-copies. Si le décomptage est incorrect, se rapporter à la page 56 concernant le réglage du paramètre "FiltrePulse". Si on désire que le décomptage se fasse non pas de 1 en 1 mais d'une autre valeur, se rapporter à la page 37 concernant le réglage du "prix 1".
- En fonction de l'installation, vérifier les montants débités avec une copie au format A3 en noir et blanc puis éventuellement en couleur.
- Contrôle du bon réglage du paramètre "AttFinCycle" par la manipulation suivante :
1 - introduire une carte utilisateur valide,
2 - appuyer sur le bouton COPIE du copieur et, immédiatement après, appuyer sur une touche du TC4N,
3 - vérifier que la copie a bien été décomptée de la carte.
10 ENTRETIEN
Pour un bon fonctionnement de l'appareil, il est conseillé de :
- nettoyer le galet d'entraînement en caoutchouc avec un chiffon imbibé d'alcool.
- nettoyer la tête magnétique avec une carte de nettoyage imbibée d'alcool.
- dépoussiérer l'ensemble du lecteur avec une bombe à air comprimé.
- vérifier le compteur erreur d'écriture.
La fréquence de ces opérations dépend de l'environnement de travail. Si le Cartadis TC4N est installé dans un bureau, on peut considérer que ces opérations de nettoyage sont à effectuer toutes les 20 000 transactions, ou tous les six mois si ce nombre n'est pas atteint.
Ces opérations de nettoyage sont à effectuer hors tension, le retrait et la mise en place du capot seront également fait hors tension. Après ces opérations de nettoyage, le compteur erreur d'écriture doit être mis à zéro.
Pour faciliter le repérage des éléments à nettoyer, on pourra se reporter à la coupe du lecteur qui se trouve page suivante.
Dans le cas où le compteur erreur d'écriture est supérieur à 5, l'appareil doit être nettoyé rapidement. Si, après les opérations de nettoyage, l'appareil maintient l'erreur d'écriture, la tête magnétique doit être changée.

Dans le cas du remplacement de la carte électronique, se reporter aux informations page 62 concernant "l'erreur mémoire" et la modification du numéro de série.
11 PROBLEMES et SOLUTIONS
L'ECRAN RESTE ETEINT
Il s'agit certainement d'un problème de câblage :
- Vérifier le branchement du fil vert.
- Le copieur ne fournit pas de +24V sur une des bornes de l'impulsion compteur, il faut donc ramener du +24V sur le fil rouge. Contrôler l'interrupteur sous le lecteur, voir page 55.
PAS D'AUTORISATION COPIEUR AVEC UNE CARTE UTILISATEUR
Il s'agit certainement d'un problème de câblage :
- Vérifier le branchement des fils gris et bleu foncé du SHUNT copieur.
PAS DE DECOMPTAGE COPIES
Le problème peut venir du câblage ou d'un mauvais paramètrage dans le TC4N :
- Vérifier les fils jaune et blanc.
- Vérifier les prix 1 et 2.
- Réduire le paramètre "FiltrePulse".
LE TC4N AFFICHE "ERREUR MEMOIRE"
Une erreur mémoire se produit suite à : une anomalie matérielle, un parasite électrique important, un débranchement des cartes électroniques, etc. Pour annuler cette erreur, il suffit de réintroduire la carte "Administration" de l'appareil.
Attention : Il ne faut pas introduire la carte "Administration" d'un autre TC4N, sinon le numéro de série de l'appareil sera modifié par celui inscrit sur la carte.
Le message "Erreur Mémoire" s'affiche lorsque le TC4N a détecté qu'une information qui était présente dans sa mémoire a été modifiée sans raison. Cette information détériorée peut être relative aux compteurs de statistiques ou aux paramètres internes du TC4N. Pour affiner son diagnostic, le TC4N fournit un chiffre derrière le message "Erreur Mémoire", la signification de ce chiffre est :
- "1" signifie que l'erreur se situe au niveau : du numéro de série, du numéro de groupe, des prix 1 et 2, du Filtre Impulsion, de l'Ejection Automatique, du Point Décimal, du Langage. Le fait d'introduire la carte "Administration" annule l'erreur mémoire et régénère automatiquement tous ces paramètres.
- "2" signifie que l'erreur se situe au niveau des compteurs : Copies, Débit, Crédit, Transactions, Erreur d'Ecriture. Le fait d'introduire la carte "Administration" annule l'erreur mais ne régénère pas les informations perturbées. Il faut donc faire un relevé de ces compteurs pour vérifier l'étendue de l'erreur mémoire.
- "3" signifie que l'erreur est un cumul des deux cas précédents.
Au cas où les compteurs auraient besoin d'être remis à zéro, il faut utiliser la procédure suivante:
1) Insérez la carte Administration et affichez le numéro de série,
2) Appuyez sur la touche "C",
3) Saisissez le code : 2 3 4 6 8 pendant que le message "modification interdite" s'affiche,
4) Après 2 secondes, le message "Reset Done" est affiché et tous les compteurs sont effacés.
Dans le cas où la carte électronique doit être remplacée, la nouvelle carte doit être installée avec le numéro de l'appareil appartenant au client. Pour procéder à cette modification du numéro de série, la nouvelle carte électronique doit être en "erreur mémoire" puis la carte administration doit être introduite.
Pour mettre le TC4N en "erreur mémoire", deux procédures existent et dépendent du fait que vous déteniez la carte administration ou pas :
Avec la carte administration :
1) Insérez la carte Administration et affichez le nombre de transactions,
2) Appuyez sur la touche "C",
3) Pendant que le message "modification interdite" s'affiche, saisissez le code : 2 3 4 6 8,
4) Après 2 secondes, le message "erreur mémoire 1" est affiché.
Sans carte administration :
1) Mettez le copieur hors tension et faites un shunt copieur au moyen d'un fil électrique quelconque,
2) Allumez le copieur,
3) Pendant que la version est affichée, appuyez et maintenez la touche "C",
4) Avec la touche "C" toujours maintenue, faites une copie,
5) Le TC4N affiche "erreur mémoire 1".
12 LISTE des MESSAGES
Carte vierge : Cette carte est neuve, elle est prête à être enregistrée.
Carte inconnue : Cette carte n'a pas été lue par le TC4N malgré plusieurs tentatives, elle est démagnétisée, physiquement endommagée ou n'est pas d'origine Cartadis.
Carte illégale : Il s'agit bien d'une carte Cartadis mais ce type de carte n'est pas attendu par le TC4N à cet instant. Par exemple, essai de rechargement d'une carte "Administration".
Carte usée : Tentative de rechargement d'une carte ayant effectuée plus de 3000 transactions.
Carte bloquée : La carte est bloquée dans l'appareil pour une raison mécanique. Débrancher et rebrancher le TC4N. Si le message réapparaît, Couper le secteur puis ouvrir le capot et sortir de la carte en la poussant vers l'extérieur.
Retrait en cours : Cette carte n'a pas été sortie de l'appareil par les moyens usuels. Il s'agit d'une tentative de fraude ou d'une panne de matériel.
Erreur d'écriture : Le TC4N n'arrive pas à écrire le nouveau solde copies sur la carte. Le nombre de copies qui s'affiche sur l'écran est le solde copies de la carte, ce nombre doit être noté pour rembourser l'utilisateur. Débrancher et rebrancher le TC4N, en général la carte est définitivement détruite
Erreur groupe : La piste magnétique de cette carte ne possède pas le même numéro de groupe que le TC4N. Il est possible de changer le numéro de groupe d'une carte utilisateur en l'enregistrant à nouveau.
Erreur série : La carte "Administration" ne correspond pas à ce TC4N.
13 SPECIFICATIONS TECHNIQUES
TYPE : TC4N
FONCTION : Système de carte à débit/crédit pour photocopieur
ELECTRONIQUE : Microcontrôleur 32 bits à très haute intégration
MEMOIRE : EEPROM pour la sauvegarde des paramètres EEPROM pour la sauvegarde des 9999 comptes
CONDITIONS D'UTILISATION
Humidité : 20% - 90% RH
Température : 10 - 50°C
UTILISATION : Intérieure
DIMENSIONS : 100mm (L) x 90mm (H) x 180mm (P)
POIDS : 750 g
ALIMENTATION : 24V continu
CONSOMMATION :
50 mA au repos
700mA au démarrage du moteur pendant 0,05 secondes
300mA pendant la rotation du moteur
14 CAPACITES DES COMPTEURS
Valeur carte :
6 chiffres, soit au max. : sans point décimal 999 999 avec point décimal 9 999.99
Comptes :
7 chiffres, soit au max 9 999 999 ou 99 999,99
Compteurs :
Copie 1 à Copie 4 :
9 chiffres, soit au max. : 999 999 999
Débit Crédit :
9 chiffres, soit au max. : 999 999 999 ou 9 999 999,99
Transactions :
7 chiffres, soit au max : 9 999 999
Cet article a-t-il été utile ?
C'est super !
Merci pour votre commentaire
Désolé ! Nous n'avons pas pu vous être utile
Merci pour votre commentaire
Commentaires envoyés
Nous apprécions vos efforts et nous allons corriger l'article