Manuel TCM4
Sommaire
Le Cartadis TCM4 est un lecteur compact de cartes sans contact.
En standard, le TCM4 est équipé de deux antennes, l’une à basse fréquence (125 kHz, 134,2 kHz), l’autre à haute fréquence (13,56 MHz). Ces antennes permettent à l'utilisateur d'accéder à une large gamme de normes RFID. Le système TCM4-BLE intègre, en plus, le Bluetooth Low Energy pour permettre l’identification par Bluetooth avec les téléphones mobiles.
Les domaines d’application du lecteur de cartes TCM4 MultiFreq sont :
• Impression sécurisée : connexion directe sur le port USB de nombreux multifonctions afin d’identifier l’utilisateur et de libérer les impressions (avec fonction Print2me possible) ou d’effectuer des photocopies.
• Option pour terminal Cartadis cPad : intégré à la ligne esthétique du cPad, le TCM4 permet aux utilisateurs de s’identifier par carte avec une solution du type Gespage, PaperCut, etc …
• Applications PC : saisie sans erreur de code d’étiquette RFID, enrôlement d’une carte utilisateur dans une base de données, accès sécurisé à certaines applications …
• Point de vente : connexion aux caisses enregistreuses pour gérer la fidélité.
• OEM : Cartadis supporte ses clients en fournissant un service de personnalisation des lecteurs TCM4 au niveau de la gestion de cartes RFID spécifiques ou au niveau des protocoles USB.
Ce manuel technique fournit les informations nécessaires à la prise en main du TCM4. Il explique également comment configurer votre lecteur de cartes et comment mettre à jour une nouvelle version du firmware.
Il existe deux modèles TCM4 :
• En standard, le TCM4 est équipé de deux antennes, l’une à basse fréquence (125 kHz, 134,2 kHz), l’autre à haute fréquence (13,56 MHz). Ces antennes permettent à l'utilisateur d'accéder à une large gamme de normes RFID.
• Comme le TCM4 standard, en plus des antennes basse et haute fréquence, le TCM4-BLE: intègre le Bluetooth Low Energy pour permettre l'identification par Bluetooth avec les téléphones mobiles (requis pour les téléphones iOS).
Le lecteur TCM4 supporte une grande variété de tags haute et basse fréquence, vous pouvez en consulter la liste détaillée dans la documentation « TCM4 compatibilités cartes ».
2.2.2 Application mobile CartadisID
Le lecteur TCM4 prend également en charge l'identification avec l'application mobile CartadisID à l'aide des technologies NFC (Android uniquement) et Bluetooth Low Energy (Android et iOS).
L'identification par Bluetooth n’est disponible que sur le système TCM4-BLE.
L’application CartadisID est disponible sur Play Store pour la version Android et Apple Store pour la version iOS.

Le TCM4 se connecte au périphérique hôte au moyen de différents types de protocoles USB en fonction du paramétrage:
• USB HID Keyboard Qwerty ou Azerty
• USB CDC Serial Emulator.
La mémoire est divisée en 3 sections comme le montre le diagramme ci-après :

• Bootloader : Le bootloader est le point d'entrée du firmware après une mise sous tension ou après une remise à zéro du TCM4. Seul le bootloader fournit la fonction de programmation d'un nouveau firmware. Ce qui signifie que l’on doit entrer dans le mode bootloader pour programmer un nouveau firmware.
• Application : Application TCM4.
• Stockage : Zone de stockage d’un nouveau fichier de firmware et du fichier de configuration. Elle est accessible à partir de l'ordinateur hôte en mode bootloader, et vue alors comme un périphérique de stockage USB.
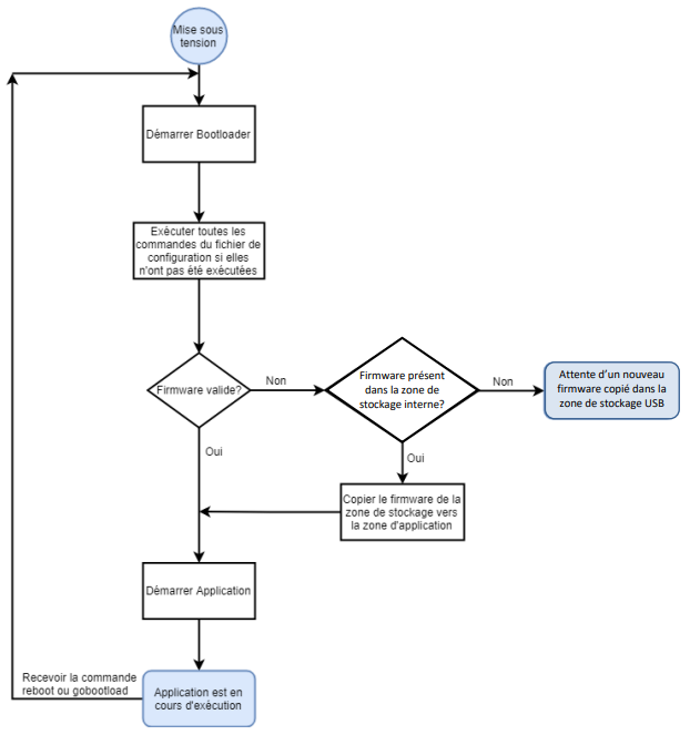
Le diagramme ci-après montre les étapes de démarrage du bootloader et de l'application :


Le TCM4 intègre un interpréteur de lignes de commandes qui permet d'afficher ou de modifier un ensemble de paramètres prédéfinis. Ces paramètres peuvent être modifiés ou affichés de trois manières :
• depuis l'application mobile TCMxManager (uniquement disponible sur Android) (recommandée)
ou
• depuis un terminal série (comme Putty)
ou
• à partir d'un fichier de configuration . Les prochains paragraphes décrivent les paramètres du TCM4 et les moyens de le configurer.
Les paramètres TCM4 disponibles et leurs valeurs possibles sont décrits ci-dessous :



3.2.1 Par l’application TCMxManager (recommandée)
TCMxManager est une application qui permet de configurer et d'analyser un lecteur de cartes Cartadis compatible, tel que le TCM4. Cette application est destinée aux techniciens de maintenance.
TCMxManager est disponible sur Android Play Store. Elle n'est compatible qu'avec les appareils Android et nécessite l'activation du NFC sur l'appareil.

Il est nécessaire de connaître le mot de passe du lecteur TCM4 pour pouvoir l'analyser ou le configurer (voir § 3.2.1.2).
Pour analyser les paramètres du TCM4, sélectionnez le bouton « Analyser » et approchez votre téléphone mobile du TCM4 pour récupérer les paramètres. Après un bip, tous les paramètres du TCM4 peuvent être visualisés en cliquant sur le bouton « Affichage de la configuration » :

Dans la rubrique « Détails », déplacer le doigt sur l'écran fait défiler les paramètres. 
Le bouton « Sauver configuration » enregistre la configuration récupérée dans le système de fichiers du téléphone.
3.2.1.2 Edition des configurations
Sélectionnez le bouton « Mes configurations » :
• sélectionnez le bouton « Liste des configurations » et cliquez sur l'icône de modification de la configuration que vous souhaitez modifier
ou
• sélectionnez « Nouvelle configuration » pour en créer une nouvelle.

Dans l'écran « Modifier la configuration », vous pouvez ajouter les paramètres de votre choix. Tous les paramètres TCM4 disponibles sont affichés dans la liste lorsque vous cliquez sur le bouton « Sélectionner un paramètre ».

Les paramètres dont vous n'avez plus besoin peuvent être supprimés au moyen de l'icône de suppression à côté du paramètre. De plus, une infobulle d'aide est disponible pour chaque paramètre du lecteur de cartes en cliquant sur l'icône « Info ».

Le bouton « Sauver » permet de sauvegarder votre configuration sous un nom donné. Si vous modifiez une configuration existante, vous disposez en plus de l'option « Enregistrer sous ». Toutes vos configurations sont stockées dans Stockage interne / Android / data / com.cartadis.tcmxmanager / files / TCM4Configs dans les fichiers de votre téléphone. Vous pouvez également importer une configuration existante en la copiant à cet emplacement.
Par ailleurs, « Calculateur de fréquence » et « Outil de cryptage de clé » aident à calculer facilement les valeurs à définir pour les paramètres « Freq » et « DFEncKey ».

Pour configurer le TCM4, utilisez le bouton « Appliquer configuration », sélectionnez une configuration et approchez votre téléphone mobile du TCM4. En cas de succès, un message est affiché après 2 bips. Sinon, un message d’erreur apparaît.

3.2.1.4 Mécanisme de mot de passe du lecteur
Un mot de passe lecteur est utilisé pour sécuriser les échanges entre l’application TCMxManager et le TCM4. Seul un technicien qui connait le mot de passe d'un lecteur peut l'analyser et le configurer avec TCMxManager.
Pour utiliser TCMxManager pour analyser et configurer un TCM4, vous devez donc d'abord saisir le mot de passe TCM4 dans votre application. Ce mot de passe doit être entré dans le paramètre « mot de passe du smartphone » et doit correspondre au mot de passe du lecteur TCM4.
Lors de la première configuration d'un TCM4 avec TCMxManager, un « mot de passe du lecteur » est à définir dans le TCM4. Ce mot de passe par défaut du lecteur est automatiquement défini sur le « mot de passe du smartphone » du technicien effectuant la configuration pour la première fois.
Lors de l'utilisation de TCMxManager sur différents parcs de lecteurs de cartes (avec des mots de passe différents), n'oubliez pas de saisir le mot de passe du smartphone correspondant au parc actuel avant d'utiliser l'application.
Ce mot de passe lecteur peut être changé via l'application TCMxManager (l'ancien mot de passe doit être connu).
En cas de perte, le mot de passe du TCM4 peut être réinitialisé à l'aide d'un PC et du mode de configuration du terminal série (voir § 3.2.2) Le mot de passe du TCM4 est réinitialisé par la commande « password clear ».
3.2.2 Par lignes de commandes en mode application
Le mode application signifie que le lecteur TCM4 exécute l'application (contrairement au mode bootloader).
Il est uniquement possible de communiquer avec le TCM4 via un port série virtuel lorsque le TCM4 est en mode application, c’est-à-dire lorsque le voyant bleu clignote.
Tous les paramètres du TCM4 peuvent être modifiés ou affichés à l'aide d'un terminal série (comme Putty sur Windows). Peu importe la configuration de votre TCM4, dès qu’il est connecté à un PC, il se déclare comme un périphérique composite USB CDC et HID.
• Le port série du PC doit être configuré comme suit :

• Toutes les commandes du TCM4 sont affichées en entrant « help » ou « ? ». Dans la capture d'écran ci-après, la première colonne indique si le paramètre peut être modifié lorsque le TCM4 est en mode application (« For_App »), en mode bootloader (« For_Boot ») ou quel que soit le mode (« For_All »).

3.2.3 Par un fichier de configuration en mode bootloader
Vous pouvez déterminer que votre TCM4 est en mode bootloader lorsque la LED bleue est allumée et ne clignote pas.
Si vous souhaitez passer du « mode application » au « mode bootloader », vous devez entrer la commande « gobootload » dans un terminal série comme Putty, voir ci-dessus.
Une fois que votre TCM4 est en mode bootloader, vous pouvez lire / écrire les paramètres du TCM4 en utilisant un fichier de configuration.
• Dès que le TCM4 est en mode bootloader, il est monté sur l'ordinateur hôte et se comporte comme une clé USB avec le nom «TCM4 BOOT».

• Le nom du fichier de configuration est config.cmd, il contient différentes commandes à exécuter. Après l’exécution du fichier config.cmd, il y aura 2 fichiers dans le répertoire TCM4 BOOT : config.done et config.log qui résultent des commandes exécutées. Ci-après, un exemple de fichier de configuration et du fichier résultat :


• Pour exécuter les commandes dans un fichier de configuration à partir du TCM4, suivez les instructions suivantes :
o Accéder au lecteur TCM4 nouvellement monté (TCM4 BOOT).
o Supprimer les fichiers config.done et config.log.
o Copier un nouveau fichier config.cmd vers le TCM4 BOOT.
o Le TCM4 devrait se démonter et se remonter automatiquement.
o Si l'exécution du fichier de configuration a réussi, vous obtiendrez de nouveaux fichiers
4.1 Mise à jour du firmware du TCM4
Le firmware du TCM4 peut être mis à jour via l'interface USB en passant en mode bootloader.
Nous avons vu que, dans ce mode, le TCM4 est monté en tant que clé USB.
Pour rappel, le mode bootloader est accessible en exécutant la commande « gobootload » via un terminal série en mode application. Lorsque le TCM4 est en mode bootloader, un fichier de firmware (TCM4_Firmware_vx.x.x.ctd) et un statut de la mise à jour précédente sont visibles dans la racine du périphérique.
Le nouveau firmware du TCM4 est mis à jour en suivant les instructions ci-après :
• Accéder au lecteur TCM4 nouvellement monté (TCM4 BOOT).
• Supprimer le fichier TCM4_Firmware_vx.x.x.ctd.
• Copier un nouveau fichier de firmware vers le TCM4 BOOT.
• Le TCM4 devrait se démonter et se remonter automatiquement.
La mise à jour a réussi si le fichier de statut FwUpdate_Success.stt est présent sur la clé USB.
Ci-dessous sont détaillés tous les statuts possibles de la mise à jour : 
Cet article a-t-il été utile ?
C'est super !
Merci pour votre commentaire
Désolé ! Nous n'avons pas pu vous être utile
Merci pour votre commentaire
Commentaires envoyés
Nous apprécions vos efforts et nous allons corriger l'article